Friday, January 13, 2017

Bir Tax Issues

Bir Tax Issues Images

BIR ISSUES GUIDELINES FOR EXCISE TAX CLEARANCE ON IMPORTED GOODS
BIR ISSUES GUIDELINES FOR EXCISE TAX CLEARANCE ON IMPORTED GOODS Claudette Watson-Anderson, CPA, Director of the Virgin Islands Bureau of Internal Revenue, provides the following guidelines to all taxpayers who are doing business with the ... Fetch This Document

Bir Tax Issues Images

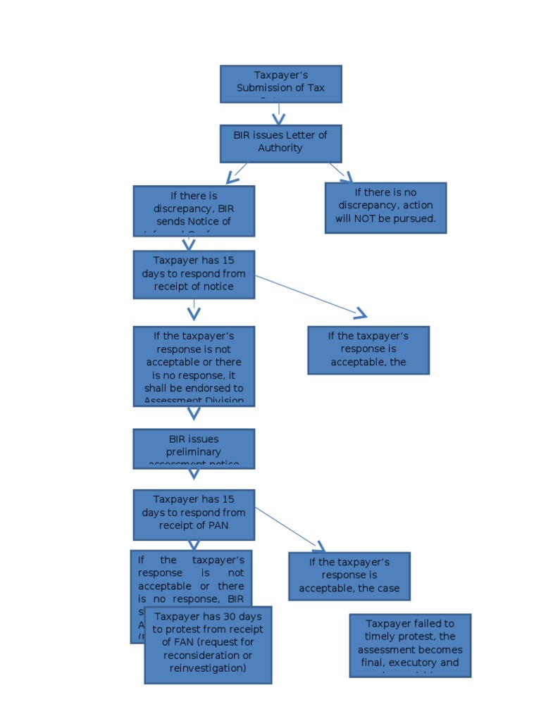
Handling BIR tax-assessment Notices - BDB Law
Handling BIR tax-assessment notices The year 2007 has ended and a new one has just been ushered in. If there are several issues involved in the formal letter of demand and assessment notice, and the taxpayer only disputes and protests against the validity of ... Access This Document

Photos of Bir Tax Issues

Private Retirement Plans In The Philippines - Actuary.org.ph
History, law, and general practice of private retirement plans in the Philippine (Legal Issues / Tax Issues) terms of tax-exemption benefits. The BIR issued a ruling that only trusteed plans ... Read Full Source

Tax Cut And The Traditional View Vs Ricardian View - Public ...
This problem deals with the effect of a tax cut - contrasting the "Traditional view" (that government debt does affect national savings and capital accumulat ... View Video

Photos of Bir Tax Issues

May To December 2016. Comprehensive Seminar On Final ...
· Common tax issues in a BIR audit 21 July, Thursday 8:00 a.m. – 5:30 p.m. New World Hotel, Makati City Workshop on Preparation of Corporate Income Tax Returns (ITRs) This one-day workshop is designed to guide the preparers and reviewers of corporate ... Read More

Bir Tax Issues

REPUBLIC OF THE PHILIPPINES DEPARTMENT OF FINANCE BUREAU OF ...
REPUBLIC OF THE PHILIPPINES DEPARTMENT OF FINANCE BUREAU OF INTERNAL REVENUE May 16, 2011 REVENUE MEMORANDUM CIRCULAR No. 24-2011 SUBJECT: Further Clarifications on Issues/Concerns in the Implementation of the Electronic Documentary Stamp Tax (eDST) System ... Read Content

Photos of Bir Tax Issues

Revenue Mobilization And Current Tax Issues: The Case ... - IMF
Revenue Mobilization and Current Tax Issues: The Case of the Philippines IMF-Japan High Level Tax Conference For Asian and Pacific Countries Bulk of revenues collected by the Bureau of Internal Revenue (BIR). Income Taxes and VAT account for bulk of taxes and increasing annually. ... Fetch Here

Cultivating Future Farmers - Calata Foundation - YouTube
Cultivating Future Farmers - Calata Foundation Calata Foundation. Loading Exacerbated by pressing issues such as an ageing and dwindling farming workforce using obsolete farming methods, BIR files tax evasion complaint vs. Joseph Calata, ... View Video

Bir Tax Issues

Training Of The Bureau Of Internal Revenue On The New ...
Training of the Bureau of Internal Revenue & Philippine Financial Reporting Standards by SGV & Company Prepared for provisions of the new accounting standards and related income tax rules. During the discussion, issues were raised by both the SGV Team and the BIR Technical ... Read Full Source

Pictures of Bir Tax Issues

Tax News Interpret And Integrate - Deloitte
Tax news Interpret and integrate BIR Issuances Tax payments through credit from any amount of tax due to the BIR. 2. The BIR shall have neither responsibility nor liability on any issues concerning the taxpayer-cardholder and the card issuer, including, but not limited, to, "charge back ... Fetch Document

Bir Tax Issues

Tax Bulletin - June 2016 - EY - United States
Tax bulletin | 1 Tax Bulletin June 2016. 2 Tax bulletin Highlights issued by the Bureau of Internal Revenue (BIR) shall inform the taxpayer of the facts and the laws on which the assessment is made. Issues: 1. Is A Co. exempt from tax on income directly realized from the construction ... Document Retrieval

Pictures of Bir Tax Issues

June 2013 Tax Bulletin - EY
Tax bulletin | 1 June 2013 Tax bulletin A member firm of Ernst & Young Global Limited. 2 | Tax bulletin Issues: 1. Is the transfer donor shall be subject to donor’s tax pursuant to Section 98 of the Tax Code. BIR Issuance Revenue Memorandum Circular No. 44-2013 dated June 11, ... Access Document

Bir Tax Issues

NOTES - DLSU
March - April 2004 1 Notes on Business Education NOTES on business education Tax information, updates and issues on the Value Added Tax By Atty. Juris Bernadette M. Tomboc collection by the BIR as compared to the ... Fetch Document

Taxation In The Philippines - Wikipedia
Taxation in the Philippines. This article needs more links to other articles to help integrate it into the encyclopedia. Please help improve this article by adding links that are relevant to Percentage tax is a business tax imposed on persons or entities/transactions: 1. ... Read Article

Bir Tax Issues Pictures

PROPERTY TAX REFORMS IN THE PHILIPPINES - IMF
PROPERTY TAX REFORMS IN THE PHILIPPINES Department of Finance Presentation Outline I. Background II. Issues and Challenges III. Property Tax Reform Efforts . Background Property-related taxes are imposed and administered at the •Addressed through BIR RR Nos. 16-2005, 6-2011 ... Get Doc

Photos of Bir Tax Issues

Status Update: The IRS Has Been Slow To Address The Adverse ...
Lien Filing Policies on Taxpayers and Future Tax Compliance legislative Recommendations Most Serious Problems Most litigated Issues Case Advocacy Appendices Status Update: The IRS Has Been Slow to Address the Adverse Impact of its Lien Issues Appendices Case Advocacy ... Access Document

Bir Tax Issues

Tax Planning For Real Estate Developers
TAX PLANNING FOR REAL ESTATE DEVELOPERS By Charles H. Egerton, Esq. Dean, Mead, Egerton, Bloodworth, Capouano & Bozarth, P.A. Orlando, Florida I. Factual Background ... Access This Document

Pictures of Bir Tax Issues

Tax And Corruption: Challenges And Solutions For The Bureau ...
For the Bureau of Internal Revenue- Philippines Deputy Commissioner Celia C. King Sydney, Australia – 13 April 2017 . Agenda. 1. Introduction to the Bureau of Internal Revenue 2. Tax Corruption Challenges . a. Pevalence b. Issues & Concerns in the Philippines ... Fetch Full Source

Images of Bir Tax Issues

LWUA Issues BIR Issues Guidelines For Guidelines On Tax ...
B IR Commissioner Kim Jacinto-Henares issued Revenue Memorandum Circular No. 68-2012 which serves as guidelines in the processing of requests for condonation of tax liabilities of ... Doc Viewer

Pictures of Bir Tax Issues

For The Past 30 Years, The Bureau Of Internal Revenue Has ...
Behind, unless the issues are quickly addressed. The Bureau of Internal Revenue (BIR) of the Philippines has been facing the same self-feeding downward spiral. BIR tax effort 0 3 6 9 12 15 1968 1972 1976 1980 1984 1988 1992 1996 2000 2004 2008 ... Return Document

No comments:

Post a Comment